СДВГ

Разбор и обсуждение различных трудных случаев

Модератор: Анатольевна

stormy
Всего сообщений: 16
Зарегистрирован: 02.06.2025
 Re: СДВГ

Сообщение stormy »

Анатольевна: 17 июл 2025, 22:21 это как? :shock: генетик и психиатр (невролог) сплелись воедино))
Не, мед комиссия диагнозирует. Пациенты, у которых риск ФАС могут получить направление на комиссию с несколькими врачами. Правда, надо дойти до того что есть риск ФАС, в ДД думаю, очевидно что он есть и их проверяют комиссией.

СДВГ психиатр диагнозирует. Наверное, если много все перепробывали или были замечены симптомы чистого ФАС которые никак не сдвг, психиатр может предложить проверится на ФАС и тогда по врачам.
Анатольевна: 17 июл 2025, 22:21 атомоксетин имеете ввиду? так на любой препарат у людей может быть разная реакция
Не только, их больше, но не хочется на форум такие спорные законодательные вопросы выносить.
Конечно реакции могут быть разные, но большинству СДВГшек стандартные препараты помогут. Фасятам меньше шанс что поможет, но может и помочь, пишут что из сдвг препаратов чаще всего срабатывает дексамфетамин.
Реклама
Аватара пользователя
ЛилияБ
Всего сообщений: 9658
Зарегистрирован: 25.09.2017
Сыновей: 1
Дочерей: 1
Приёмные: есть
Кровные: есть
Образов.: высшее
Откуда: Ростов-на Дону
 Re: СДВГ

Сообщение ЛилияБ »

stormy: 17 июл 2025, 22:53 дексамфетамин
он же запрещён в России.
Он что может улучшить?
Скучная мать-горе в семье.
Аватара пользователя
Анатольевна
Всего сообщений: 58822
Зарегистрирован: 01.01.2013
Приёмные: есть
Кровные: есть
Образов.: высшее педагогическое
Откуда: тёплые края
 Re: СДВГ

Сообщение Анатольевна »

stormy: 17 июл 2025, 22:53в ДД думаю
ах,вы думаете?))
всё,вопросов больше нет

Отправлено спустя 55 секунд:
stormy: 17 июл 2025, 22:53 психиатр может предложить проверится на ФАС и тогда по врачам.
интересно,как "проверяются" на ФАС :ROFL:
stormy
Всего сообщений: 16
Зарегистрирован: 02.06.2025
 Re: СДВГ

Сообщение stormy »

ЛилияБ: 17 июл 2025, 22:55 он же запрещён в России.
Ага, не пропаганда запрещенных веществ, я только процитировала что пишут про фас и сдвг, пусть законодальство и комиссии экспертов разных стран разбираются в безопастности и правовых аспектах :)
ЛилияБ: 17 июл 2025, 22:55 Он что может улучшить?
Помогает уменьшить симптомы гиперактивности, невнимательности и импульсивности.

Отправлено спустя 6 минут 18 секунд:
Анатольевна: 17 июл 2025, 22:58 интересно,как "проверяются" на ФАС
Меня спросили проверяет ли медкомиссия или только психиатр, я ответила. А как каждый врач проверяет, могу поискать, но что-то мне подсказывает на этом форуме лучше меня знают )
Анатольевна: 17 июл 2025, 22:58 ах,вы думаете?))
Ну да, думаю, диагнозы у детишек в ДД стоят, предупреждения про ФАС висят, мой вывод - их проверила комиссия, нельзя просто так написать FASD(ФАС) ребенку. Может быть, есть недостатки в моей логике, извиняюсь.
Аватара пользователя
Анатольевна
Всего сообщений: 58822
Зарегистрирован: 01.01.2013
Приёмные: есть
Кровные: есть
Образов.: высшее педагогическое
Откуда: тёплые края
 Re: СДВГ

Сообщение Анатольевна »

stormy: 17 июл 2025, 23:07 но что-то мне подсказывает на этом форуме лучше меня знают )
знают конечно. Поэтому и пишу,что вы фигню в массы несёте ,остановитесь
stormy
Всего сообщений: 16
Зарегистрирован: 02.06.2025
 Re: СДВГ

Сообщение stormy »

Анатольевна: 17 июл 2025, 23:10 знают конечно. Поэтому и пишу,что вы фигню в массы несёте ,остановитесь
я не считаю это фигней, но, могу понять когда аудитория не заинтересована и остановится :)
Аватара пользователя
Анатольевна
Всего сообщений: 58822
Зарегистрирован: 01.01.2013
Приёмные: есть
Кровные: есть
Образов.: высшее педагогическое
Откуда: тёплые края
 Re: СДВГ

Сообщение Анатольевна »

stormy: 17 июл 2025, 23:15 я не считаю это фигней
у вас большой опыт с ФАС ?
stormy: 17 июл 2025, 22:53 проверится на ФАС
проверялись на него или ребёнка вашего отправляли?) нет .Я об этом
Аватара пользователя
busenok85
Всего сообщений: 7570
Зарегистрирован: 29.01.2015
Сыновей: 3
Дочерей: 1
Приёмные: есть
Кровные: есть
Образов.: высшее
Откуда: Тюмень
 Re: СДВГ

Сообщение busenok85 »

stormy: 17 июл 2025, 23:07 диагнозы у детишек в ДД стоят, предупреждения про ФАС висят, мой вывод - их проверила комиссия, нельзя просто так написать FASD(ФАС) ребенку
Мама пила, стигмы есть, ставят ФАС. И у него нет конкретных симптомов. Как повлиял на ребёнка алкоголь непредсказуемо.
stormy
Всего сообщений: 16
Зарегистрирован: 02.06.2025
 Re: СДВГ

Сообщение stormy »

busenok85: 18 июл 2025, 03:19 Мама пила, стигмы есть, ставят ФАС. И у него нет конкретных симптомов. Как повлиял на ребёнка алкоголь непредсказуемо.
Я про нашу, канадскую систему пишу, что знаю :) У нас ребенка проверенного выдадут, с привязанным к нему доктором и планами лечения и опека будет наведыватся и следит что бы лечили по плану, требовать объяснения если не к тому доктору сходили. Ух, уже вижу будущий головняк)

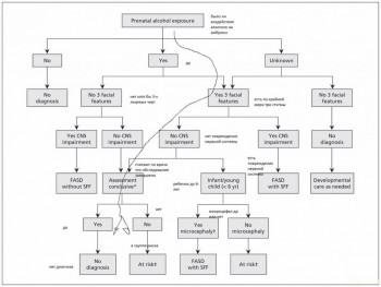
Вашему без симптомов не написали бы что ФАС, написали бы, что не хватает симптомов для диагноза. Если знают что мама пила, напишут что было воздействие алкоголя, но ФАСа нет, так как, например, нет поражения нервной системы. Одних стигм недостаточно. Вот такой график показан, у вас бы вышло что или ребенок зоне риска или нет фаса, в зависимости от мнения врачей.
СДВГ - F1.large.jpg
Я не говорю что одна система правильная или другая нет, я совсем не специалист что бы судить, просто интересно потрепаться и сравнить, я много читаю про это все :)
Аватара пользователя
busenok85
Всего сообщений: 7570
Зарегистрирован: 29.01.2015
Сыновей: 3
Дочерей: 1
Приёмные: есть
Кровные: есть
Образов.: высшее
Откуда: Тюмень
 Re: СДВГ

Сообщение busenok85 »

stormy, тогда уточняйте что это в вашей системе так. Я тоже говорю о нашей системе. Но тут большинство живут в России. Поболтать почему бы и нет, но так что бы вас другие правильно понимали. У ФАСа в любом случае лечение симптоматическое. Есть проблемы, их и решают. Не важно стоит ФАС или нет. Действие препарата можно определить только практикой. Либо подействует, либо нет.

Отправлено спустя 14 минут 37 секунд:
stormy: 18 июл 2025, 05:00 Вашему без симптомов не написали бы что ФАС, написали бы, что не хватает симптомов для диагноза
Да, правда ни сегодня бы просто не написали в карте. Но комиссию они не собирают) для этого. Обычно ориентируются на внешние стигмы и есть ли сведенья о био насчёт алкоголя.
Ответить Пред. темаСлед. тема
  • Похожие темы
    Ответы
    Просмотры
    Последнее сообщение
  • Ноотроп при СДВГ
    Velorko » » в форуме Наше здоровье
    51 Ответы
    12258 Просмотры
    Последнее сообщение стелла
  • СДВГ
    Сашаа » » в форуме Школа родителей
    1 Ответы
    1419 Просмотры
    Последнее сообщение Nira
  • Дети с СДВГ
    Sветланка » » в форуме Наше здоровье
    117 Ответы
    8800 Просмотры
    Последнее сообщение Marffa
  • Мелочи жизни, СДВГ, успешность?
    elmark » » в форуме Давайте познакомимся
    31 Ответы
    3618 Просмотры
    Последнее сообщение Ёлка
  • Самостоятельность в учёбе при сдвг и дисграфии.
    marina. » » в форуме Учительская
    101 Ответы
    6904 Просмотры
    Последнее сообщение Nika147

Вернуться в «Трудный случай»